梅雨天时,花卉苗木养护注意事项全在这里了!
芒种给梅雨天气的到来做了个预报
在往后,由于光照不足,天气闷湿
花草容易疯长变徒,不慎还容易烂根
扰乱造型或影响观赏植物的正常开花结果
因此花草的养护应特别小心
今天,我们不仅从浇水、施肥、病虫害
还将从播种、扦插、分株、压条等方面
看看梅雨天花草应该注意哪些问题

浇水
梅雨季雨水多,所以浇水是首当其冲的问题
6月份盆花浇水应注意以下几个方面

一是浇水时间,以清晨或傍晚为好,一般情况下一天浇一次水即可;

二是浇水温度,应保持浇灌用水与盆土温度基本一致,如果水温与土温悬殊太大,会造成盆花根系和叶片受刺激进而影响其生长;

三是浇喷结合,遇到数天未下雨的天气,除了要给盆中浇水外,还要给叶面及盆花四周喷水,借以提高局部空间的湿度,如果遇到持续阴天,要视盆土的干湿情况来决定是否给予浇水和喷水。

若逢连续降雨,应于雨停后全面检查盆花,发现盆中有积水,要尽快倒去,盆土收干后再给予松土,以免造成植株烂根;或者在大雨到来前,将盆花打倒,待雨停后,再将盆花扶正。

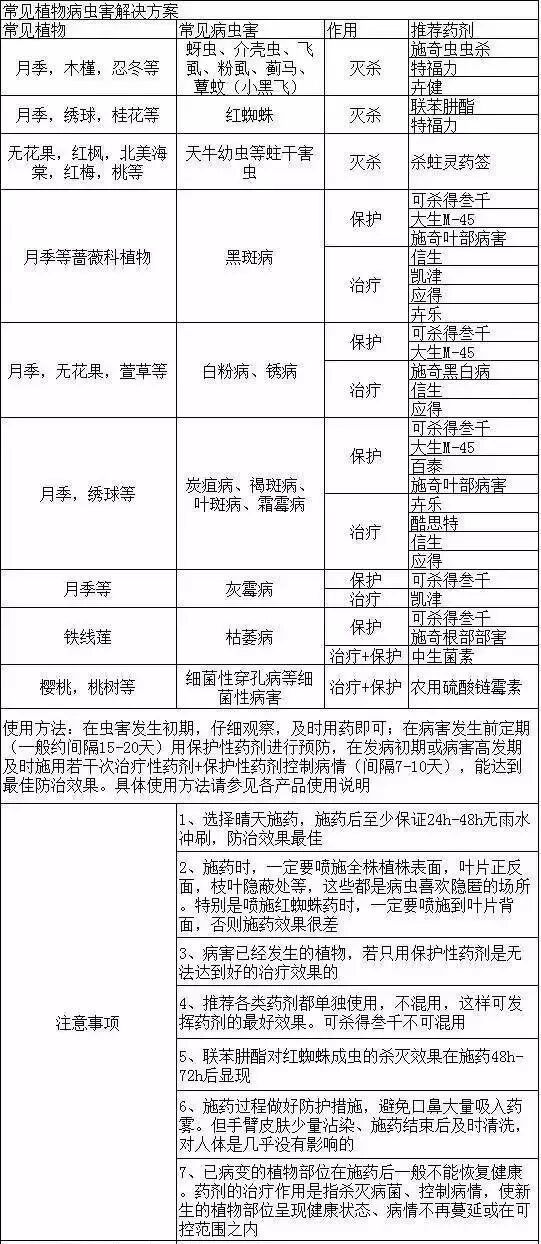
病虫害
梅雨天由于湿度大,气温较高
既利于幼苗生长
但亦是病菌繁殖较快的时期
所以病虫害是本季要十分重视的问题
在幼苗出土后应及时喷洒0.5%波尔多液,进行预防,要求7-10天喷药一次,约一个月后,波尔多液的浓度可增至1%,并且要连续喷药至幼苗基部木质化之后。在发现幼苗发生病害时可选用800倍液的多菌灵或1000倍液甲基托布津进行喷洒,并及时将病害严重和死亡的苗木拔掉销毁。

△图片仅作示意,品牌请自行选择



施肥
对生长旺盛的可每隔半月追施一次沤透的稀薄肥水,正在开花的种类,还要追施适量的磷钾肥,以满足其生长及开花、挂果的需要。

对处于休眠和半休眠状态的那些花卉种类,则必须停止施肥;特别是那些肉质花卉种类,如玉叶、蟹爪兰、水晶掌、仙人笔、松鼠尾、松叶菊、豹皮花、景天类,当气温达35℃以上时,要停止施肥,以免发生腐烂。

播种
6月份可行播种的花木种类有:
报春花、莲子、苏铁、枇杷、蜡梅等。

以腊梅为例:
当结果母树上的壶状果囊由绿转黄、再由黄变褐,内部种子呈棕褐色时,即可采摘;及时剥开果囊,脱出种粒,先用冷水浸泡24小时至36小时,待种粒吸足水分膨胀后,再将其掩埋于干净的湿沙中催芽,约过2周,种粒即可裂口露白,此时开沟播种;覆土厚度一般为2厘米至3厘米,加盖稻草保湿,待大部分种粒的子叶出土后,分2至3次揭去覆草,及时搭棚遮荫。


扦插
夏季气温高、湿度大,花木枝条中的形成层活动旺盛,是扦插养殖花木的最佳时机。适于夏季进行嫩枝扦插的花木有两大类。

一类是硬枝扦插不易生根或生根速度缓慢的种类,如桂花、山茶、含笑、枸骨、冬青、丁香、紫玉兰、贴梗海棠、雪球、琼花、珊瑚树、刺桐、比利时杜鹃、佛肚竹(带气生根)、橡皮树、水杉、池杉、落羽杉等。

另一类则为比较容易生根的种类,如黄杨类、月季、火棘、金钟、迎春花、素馨、六月雪、石榴、木槿、金雀、茉莉、珠兰、龙叶珠、五色梅、棣棠、叶子花、佛手、柠檬、罗汉松、南天竹、凌霄、红背桂、金银花、扶桑、朱蕉、金丝桃、金丝梅、金丝柳、龙爪柳、榕树、巴西铁、朱砂根、结香、变叶木、溲疏、山梅花、紫薇、海仙花、锦带花、麻叶绣球、桃树珊瑚类、鹅掌柴类、十大功劳类、八角金盘、喷雪花、八仙花、一品红等。

还包括其它一大批草花,如五爪金龙、地锦类、金莲花、琴雀、千秋茶、香水草、旱伞草、天竺葵、彩叶草、秋海棠类、三色堇、千日红、百日红、孔雀草、万寿菊、硫磺菊等。

嫁接
靠接,以盆栽实生蜡梅苗为砧木,靠接优良品种蜡梅;以盆栽紫玉兰、白玉兰苗为砧木靠接白兰、含笑等。


芽接,以野蔷薇苗为砧木,嫁接养殖优良月季品种;以杏、桃、李等一年生实生苗为砧木,芽接繁育寿桃、碧桃、紫叶李、红叶桃、郁李、梅花、榆叶梅等;以1至2年生青枫苗为砧木,嫁接繁育红枫、羽毛枫、赤枫等。


枝接,以油茶、红花油茶或单瓣实生山茶苗为砧木,枝接山茶、茶梅;以毛鹃中的“紫蝴蝶”、“玉蝴蝶”为砧木,劈接或腹接比利时杜鹃或西洋杜鹃。


压条
6月份可行压条养殖的花木种类有:杜鹃、金银花、八仙花、雪球花、琼花、锦带花、夹竹桃、桂花、山茶、梅花、蜡梅、丁香、栀子、红枫、米兰、珠兰、茉莉、白兰等。


分株
6月份可行分株养殖的花卉种类有:肾蕨、马蹄莲(花后)、佛肚竹、旱伞草、紫背万年青、凤梨类、十二卷、一叶兰、吊兰、菖蒲类、金边麦冬等。


种子采收
6月份可行采收的草花种子有:石竹、矢车菊、金鱼草、矮雪轮、高雪轮、蜀葵、锦葵、报春花、蒲包花、朱顶红(随采随播)等。




移植上盆
6月份有相当一部分草花需移栽定植或上盆,它们是:月见草、醉蝶花、凤仙花、几内亚凤仙、报春花、观赏辣椒、冬珊瑚、红衣烟草、矮牵牛、万寿菊、孔雀草、百日草、千日红、一串红、龙口花、地肤、硫磺菊、鸡冠花、红绿草等。


最后需要提醒大家的是:
梅雨季节一过,马上就进入高温酷暑
对于幼苗和刚种下的名贵大树
一定要用遮荫网适当遮荫
避免过度曝晒,植株受伤
祝你和你的植物们
安然度过这个梅雨季~
-END-

