百家姓历史282——冉氏家族起源

起源

始祖

繁衍

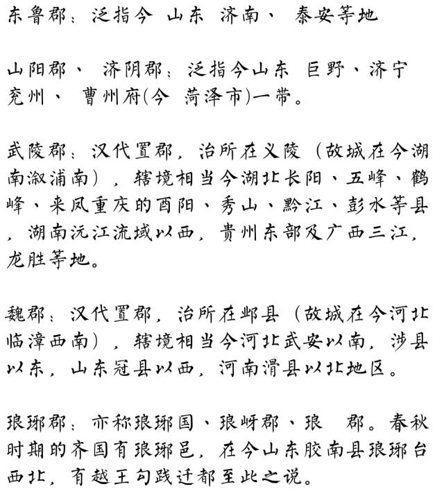
郡望

堂号

名人

字辈







长按二维码 打赏鼓励 金额随意

请各位宗亲在右下角留言
留言格式
填写姓名——填写姓名——填写姓名
填写字辈——填写字辈——填写字辈
来自哪里——来自哪里——来自哪里
行业介绍——行业介绍——行业介绍
祝福家族——祝福家族——祝福家族
联系方式——联系方式——联系方式
祝福语
愿我家族,子子孙孙,代代英贤。
愿我家族,五谷丰登,百业兴旺。
愿我家族,百族协和,四海鹰扬。
愿我家族,建此伟业,雄立东方。
愿我家族,历马扬鞭,精诚团结。
愿我家族,承继我祖,百世绵延。
愿我家族,纵观全球,和平发展。
愿我家族,协和百族,辑睦四邻。
愿我家族,男女老幼,福禄寿康。
愿我家族,寿禄无疆,风调雨顺。
愿我家族,睦亲敬族,忠国爱乡。
愿我家族,并肩携手,共铸辉煌。
愿我家族,上进治学,耀国显邦。
愿我家族,宗族和畅,家富国强。
愿我家族,英才代出,耕读治家。


