米菲 ▏植迹银萃生机护肤礼盒肌底焕新•定格年轻!
.

米友圈携手世界顶级的美妆代工生产企业意大利莹特丽集团,联合旗下,全球最领先的植物活性物实验室Vitalab和瑞士CRB护肤研发中心 ,一起来为米友圈消费者定制的非常尖端非常高效的一套抗老产品。莹特丽是全球顶级的化妆品制作商,在护肤和彩妆领域都是非常领先的,为行业里主要的国际品牌提供一条龙的服务,在产品的开发,技术上,原料上,有非常多的专有技术和专利。

法尔曼,莱伯妮,海蓝之谜,雅诗兰黛,香缇卡等等,这些品牌的功效在市场上也是被广泛认可的。

护肤产品,我们在讲功效的时候,能对这个功效起到决定性作用的,是产品中的活性成分,植迹银萃这套产品在筛选活性成分的时候,在各大供应商中锁定了意大利VITALAB实验室提供的活性成分,它是百分百来源于天然的植物,绿色安全,浓度非常高,活性特点非常好,在多项领域拥有自己的创新技术。比如在植物细胞壁中提取活性物质,是全球独家的;研究植物干细胞培养及活性物物质提取的技术中,也是全球领先的;也是全球唯一一家可以将植物的体细胞培育技术运用到化妆品领域的实验室。在整个产品类型里,拥有7项国际专利和9项意大利国家专利。

护肤产品,我们在讲功效的时候,能对这个功效起到决定性作用的,是产品中的活性成分,植迹银萃这套产品在筛选活性成分的时候,在各大供应商中锁定了意大利VITALAB实验室提供的活性成分,它是百分百来源于天然的植物,绿色安全,浓度非常高,活性特点非常好,在多项领域拥有自己的创新技术。比如在植物细胞壁中提取活性物质,是全球独家的;研究植物干细胞培养及活性物物质提取的技术中,也是全球领先的;也是全球唯一一家可以将植物的体细胞培育技术运用到化妆品领域的实验室。在整个产品类型里,拥有7项国际专利和9项意大利国家专利。

2. 植迹银萃生机产品卖点介绍
(从植萃的工艺上讲这套产品的优点)
1. 纯净工艺。无菌条件下,不会接触有害物质,从源头开始就是非常纯净的成分。用营养液把植物培养出来,从生长到最后萃取,都是在无菌的条件下。那大部分市面上,比方说,玫瑰水,玫瑰这个原料,源头上是从泥土里长出来,这个时候就可能接触到有害物质。Vitalab在培育原料开始,就是在无菌条件下做的。
2. 保护生物多样性。以玫瑰为例子,如果是正常的萃取方式,我们做一些玫瑰精油,或玫瑰水,首先我们需要大量玫瑰的叶子,那 Vitalab的工艺呢,我们只要一些种子,只需极少量的材料(叶子)就可以开始体外培养。
3. 高浓度活性成分。大部分的萃取方式,是以蒸馏,溶剂啊,去做萃取,或者说是压榨。我们的活性物,是从植物的细胞壁里提取,比方说多肽,糖,这样的成分,这样的话,提取的方式非常精准,而且最大程度上能保留植物的活性。所以,同样的成分,用我们的萃取方式,只要加到0.5%就可以达到有效的浓度了。其他的成分,就是要10%,20%才能达到需要的浓度。那这样做的好处,就是我的添加量越少,对配方稳定性影响越小,杂质的可能性越小,那反应到产品上来说,就是产品的安全性非常高,几乎没有杂质。
4. 标准化生产。因为从原料的源头开始,就是在实验室做培育的。不依赖于外界的环境和季节变化,产品的批次和批次之间,是非常稳定的表现。以玫瑰打比方,在做玫瑰水的时候,会强调玫瑰的产地,产地的自然条件,光照,降水量,土壤的条件,对花出来的质量有非常大的影响。所以说这个成分也会受到自然条件的影响,比方说今年降水量不高,今年光照条件不好,那这一批的花瓣和上一批的花瓣,批次之间就会有差异。但Vitalab这个工艺不会受到任何外界的影响。所以它是非常标准,非常稳定的产品。
5. 天然成分。所有的成分的萃取方式都能保证活性成分百分百植物来源的。提取过程中,不使用任何的化学溶剂和添加剂。这样保证了我们最终出来的产品是非常温和和稳定的。

1. 整个中国市场,护肤品的概况 。目前,2018年,1641亿的规模,这是来自凯度的数据,但在很多渠道我们是检测不到的,实际比1640亿还要多很多。增长的速度非常快,个护的类别在中国增长都是个位数的,护肤市场,我们是两位数的增长,12%,因为它的基数已经很大,依旧可以保持这么大的增长,增量是非常大的。
2. 品类的增长。中国市场,护肤三部曲,洁面,爽肤水,乳液/面霜,是最主要的品类,占据了63%的市场份额,并且增速稳定。
3. 护肤的高阶品类。精华品类增长最为迅猛,增速高达29%,眼霜增速达13%,消费者数据和购买量都在迅速增加。

看完市场数据,咱们再看一下,女性在初老的时候,经历产后激素变化,皮肤 面临的问题。生完孩子后,作息紊乱,生活繁忙,我们的肌肤问题跟一般的女性会不一样。孕期体重增加多,一旦产后体重下降,就会面临肌肤松弛的问题;激素的变化让你的皮肤暗黄没有光泽,黄褐斑的问题;作息紊乱,眼圈,色斑,色素沉积,这些问题也是非常明显的。


1018元/套,物超所值,这套产品跟大牌比,比如,眼霜,质地和功效,质地对比日本的一个顶级品牌,它市场零售价是2600多元,功效做的比它更强劲。面霜是对比一个顶级的瑞士品牌,它的市场零售价也是在千元以上的。所以,我们每个单品拿出来都是超过这个价格的,你们在使用过程中,会有惊喜,会觉得物超所值。


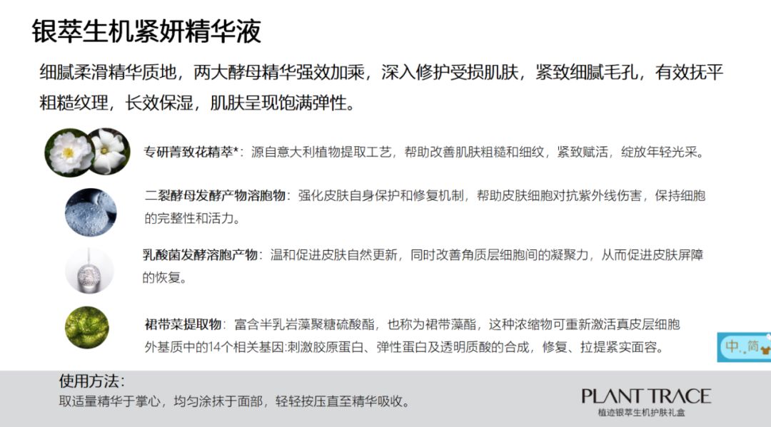
我们用的一款藻,跟海蓝之谜有一款产品用的藻是一摸一样的,而且我们的添加比例非常高。整套产品中,我们用到4大专利成分,沿用非常前沿的植物生物科技提取的成分。菁致花精萃,我们用到了白玫瑰和栀子花,都是拥有全球专利的成分。

白玫瑰是原生品种白玫瑰,仅存最古老的玫瑰品种之一,历经数百年,始终保持其独有的基因形态。这次Vitalab用了世界级的植物胚芽干细胞培育技术,活性成分萃取自“玫瑰胚芽细胞”号称掌控年轻开关的“青春蛋白”—GDF11,激活多种与肌肤年轻相关的基因活力,给予肌肤原生力量,促进细胞年轻化,自源头阻断衰老迹象。


美国的很多明星,会去注射GDF11,因为它那能帮助她永葆青春,在医疗行业,也在做GDF11的临床,在人体注射,是需要10年的认证时间,Vitalab是第一个把这个成分用到化妆品领域的生产厂家。去年海蓝之谜上市的一款新品,也是用到了同样的健康科技成分,同样是来自Vitalab。
玫瑰精萃提取物,对皮肤的影响。

胶原蛋白相当于皮肤弹性网里的框架。


栀子花润亮因子能帮助皮肤中透明质酸钠的形成,保证皮肤的澎润弹滑紧绷

真皮层主要成分是:透明质酸钠,胶原蛋白。如果说胶原蛋白是钢筋结构,那透明质酸钠就是水泥,把框架里都填充好,框架好,填充也好,那皮肤自然就是健康年轻态。
皮肤要亮,就要防止黑色素生成
作用1:栀子花润亮因子,能抑制络氨酸酶的活性,抑制络氨酸酶的产生,这样能减少黑色素的生成,帮助我们提亮肤色和亮白度。

作用2:栀子花润亮因子,能使皮肤角质中的透明质酸合成酶2的表达,这样能增加细胞外机制的组成,让表皮的保湿和紧致度更好,同时促进弹性蛋白的产生,增加46%。
这个成分,在香缇卡这个品牌的花妍系列里有一个以栀子花为主打活性成分的一系列产品,也是主打美白的。跟这个栀子花是同一个成分,我们在欧洲给香缇卡独家了两年,那现在这个成分的使用期限到了后,也同样的推荐给国内的一些品牌,米友圈也是较早能够接触到这个活性成分的,这个成分的表现是非常非常好的。

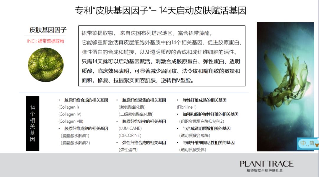
专利“皮肤基因因子”,这个成分在海蓝之谜产品中,一直在用这个成分,它能刺激胶原蛋白,弹性蛋白,透明质酸钠,非常好的减少眉间纹,法令纹,嘴角纹的数量,修复提拉紧实面部肌肤,帮助我们14天就可以做V脸,它是非常好的海洋的裙带菜藻酯这个成分。
它对抬头纹,鱼尾纹,面部塌陷,鼻沟唇沟嘴角的皱纹,都有非常好的改善作用。



水很滋润,滋润的同时不会感到油腻,倒出适量,轻轻拍打,拍完后,会发现皮肤非常的软糯。除了菁致花精萃,还添加了皮肤水分调节因子,糖类的保湿剂,保湿和重组肌肤的功效,刺激神经酰胺的合成,抑制皮肤水分流失,提高并稳定皮肤水分含量。
小分子透明质酸,类皮脂纸质浓缩精华,现在很多人中,皮肤敏感的问题,就是因为皮肤中的神经酰胺的量不够,因为神经酰胺是角质层皮脂膜的主要结构,当这个结构很疏松的时候,你就会觉得很敏感,有疼痛啊红啊这种问题。所以我们在水里特别添加了这样一个成分,帮大家有效的补水,重建肌肤的屏障。


半透质地,跟市面上透的质地比较,我们加了油脂做了乳化的处理,所以它比一般水质的精华更加的滋润,同时软糯的感觉非常好,吸收非常快。添加了两个花之外,还添加了二裂酵母发酵产物溶胞物,这个成分非常好,能帮助我们修复皮肤的DNA。同款产品,像雅诗兰黛小棕瓶,兰蔻的小黑瓶,海蓝之谜里一款涂抹的精华。都是用到这个成分,这个成分能非常好的帮助我们皮肤的细胞抵抗紫外线的伤害,保证你细胞的完整性和活力的一个成分。乳酸菌发酵溶胞产物,温和促进皮肤自然更新,同时改善角质层细胞间的凝聚力,25岁以后,你会发现皮肤没有那么亮了,因为你角质层的更新已经变慢,这个成分能帮助我们把角质层废旧老化的细胞慢慢脱落,这样皮肤会比较亮,它是温和促进,没有任何刺激,不会过度的剥落角质,放心使用。裙带菜提取物,非常好的抗老成分。
这套产品在28天中,会有非常好的体验和惊喜。它也可以用于颈部,因为它功效非常好。


眼霜质地非常高级,很厚,非常rich,滋养,但是我们在涂抹的时候,这么厚的料体在皮肤上会变得非常的薄,非常容易被皮肤吸收,因为里面用的油脂,到人体体温的时候就会慢慢融化掉,用完后,整个皮肤会感觉非常柔韧舒适,而且有长效的留肤感。功效:解决细纹干纹黑眼圈眼袋,帮眼周重现紧致和光彩。成分上除了两个花,裙带菜,还专门有两个成分,一个是甜椒萃取精华,这也是Vitalab专利工艺,它是从植物细胞壁提取的,物质,富含活性肽和糖。28天可以非常明显改善,第一个图,是改善浮肿的问题,从面积和深度有非常明显的改善,第二个是黑眼圈,28天有非常明显的改善,第二个是虞美人花提取物,具有分解脂肪的功效可以作用于皮肤脂肪团,特别年龄大了后,眼部周围有很多肿,因为脂肪堆积了,细胞堆积在一块儿了,这个产品能很好的帮助我们解决眼部浮肿和改善眼袋的问题。
使用方法:用米粒大小,分别点在眼下方,眼外角,眼睑上方,按照从外眼角到眼下方,再到眼睑上方的顺序,由外向内。
质地很特别,对比的品牌是日本市场上很顶级的一个贵妇品牌。


涂抹的时候非常水润,留肤感比一般的霜更加软糯,但是不油腻,像冰淇淋,慢慢融化到皮肤里,非常舒适,第二天起来,皮肤依旧有这种留肤感,但是这个留肤感不像一般面霜第二天像油油的,这是皮肤很干爽又很柔嫩的感觉。
成分里,除了花和裙带菜,还有乌药根提取物,诺贝尔去年有获奖,关于生物钟的概念,发现皮肤中也是有生物钟的基因的,皮肤也有24小时节律的,白天皮肤会启动保护机制,对抗外界压力,夜间的话,修复,激活细胞的更新和修复,包括各种蛋白的合成反应。健康的肌肤,生物节律是非常平衡的,但是因为一些压力,年纪,生活习惯,自然的昼夜更替,会造成生物钟的紊乱,生物节律一旦错位之后,你皮肤的新陈代谢就会紊乱,所以会造成衰老,我们这个成分帮助调整肌肤生物钟基因,调节肌肤生物节律与生活同步,从而提高肌肤水合力,色泽,弹性。白天启动保护,夜晚启动修复。
肌肽:改善肌肤暗沉,提升年轻活力,令肌肤保持紧致,润亮和光泽。欧美很多大牌中,都会用到肌肽这个成分。
使用方法:取适量面霜,由面部两侧向耳后,由鼻翼两侧向太阳穴,由额头中间向两边慢慢按压,均匀涂抹于脸部。可以同时涂抹颈部。中性偏油的皮肤,薄薄的一层,晚上厚涂一层,干性皮肤,厚厚的皮肤,这样保湿会好很多。
因为产品设计的时候,是协同增效的功效,建议大家按照我们产品的设计,全套使用,达到最好的效果。
产 品 问 答



















