1杯铁观音的营养 = 4颗苹果?
一杯茶里的营养究竟有多高?
英国一项抗氧化实验告诉你:
一杯300毫升的铁观音,抗氧化效果相当于1.5瓶红葡萄酒(每瓶约750毫升)
一杯300毫升的铁观音,抗氧化效果相当于12瓶白葡萄酒

一杯300毫升的铁观音,抗氧化效果相当于4个苹果

一杯300毫升的铁观音,抗氧化效果相当于5只洋葱

一杯300毫升的铁观音,抗氧化效果相当于7杯鲜橙汁

一杯300毫升的铁观音,抗氧化效果相当于12杯啤酒

中国农业科学院茶叶研究所副所长江用文介绍说,绿茶的茶多酚类物质保留最多,抗氧化功效最好。
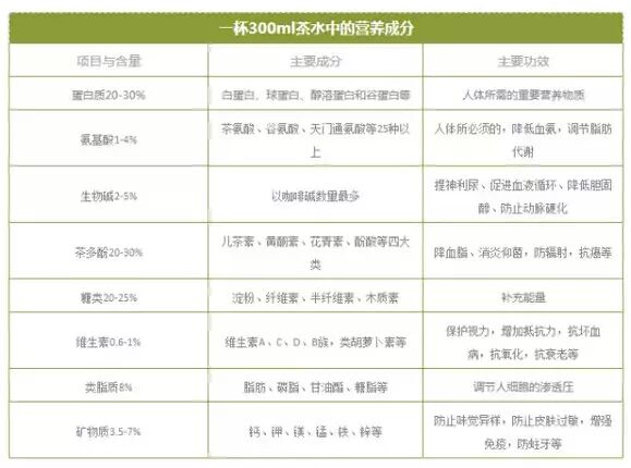
除此以外,一杯铁观音里的营养成分还有:
这就是为什么茶叶有“三抗”和“三降”等六大好处,即抗癌变、抗辐射、抗氧化、降血压、降血脂、降血糖。法国巴黎预防医学中心尼古拉•唐善教授的研究表明,与不喝茶的人群相比,爱喝茶的人死亡风险降低24%。日本的流行病学研究表明,与每天喝茶少于3杯(每杯30毫升)的人相比,每天喝10小杯茶的男性发生心血管病的危险指数降低42%,女性降低18%。
所以,在即将到来的冬天,喝一杯热腾腾又营养健康的铁观音,谁能不爱呢?



