中国酒文化从几千年的古代流传至今,“以酒会友”、“人生得意须尽欢,莫使金樽空对月”都包含了人们对于酒文化的认同与热忱。“酒“不仅拥有悠久历史和独特的民族文化内涵,也是对外文化输出的一种方式,在国家“一带一路”战略政策下,大多名酒企业向周边国家渗透,借助于国际会议、活动、赛事进行品牌传播和市场拓展,这也是决定中国白酒国际化进程的关键因素。

酒文化在国内市场整体发展不错,完全取决于大众对于“酒”的难以割舍。欢聚要喝酒、饯别要喝酒、开心要喝酒、难过也要喝酒,似乎“酒”这种产品已经渗入了生活中。
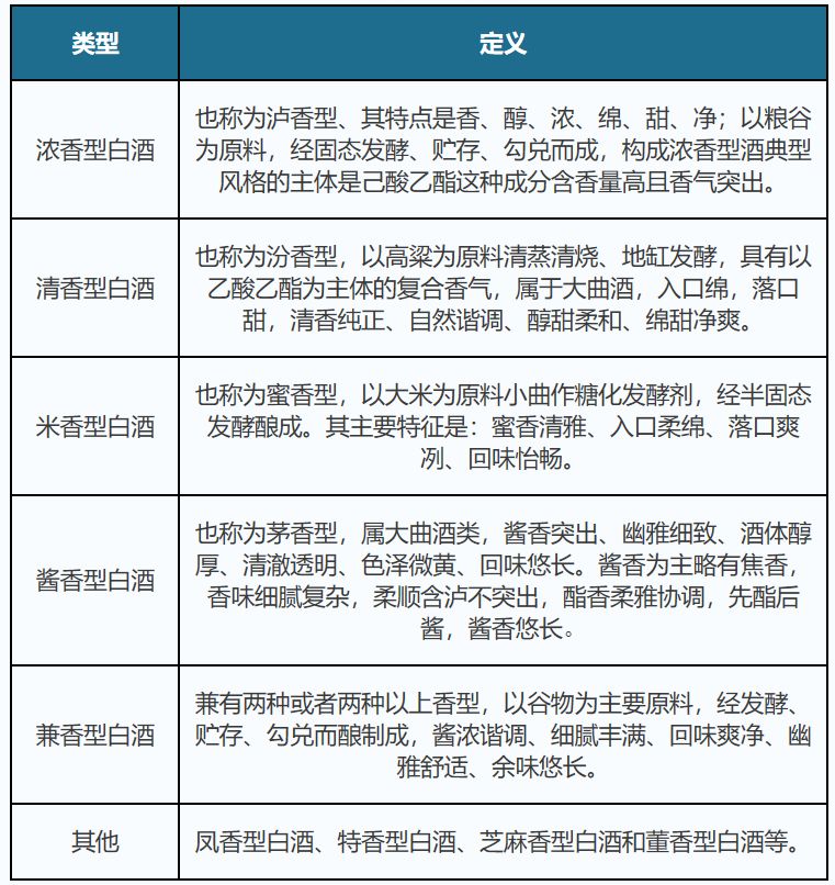
每个国家也有自己的招牌酒类,比如:中国白酒,俄罗斯伏特加、日本清酒、德国精酿、韩国米酒等。而我国的白酒早在5000年前,在新石器文明就有了酿酒的历史,包括殷商时代遗留下的精美青铜酒器等。如果按照酒香味进行分类,中国白酒产品大体可分为以下香型:酱香型、清香型、浓香型、老白干香型、米香型、凤香型、兼香型、董香型、其它香型。
那国人究竟对白酒多情有独钟呢?据公开渠道整理的相关数据,先通过市场销售数据来了解一下白酒行业的巨大规模。
2018年Q2-2019H1中国高端白酒品牌营业收入
具体来看,高端白酒三大品牌(贵州茅台、五粮液、泸州老窖,下同)2019H1合计实现收入763.37亿,同比增长21.0%。其中,高端白酒在2019Q2合计实现收入320.97亿,同比增长17.0%。
次高端价格带品牌(洋河股份、山西汾酒、水井坊、舍得酒业和酒鬼酒,下同)2019H1分别合计实现收入和259.95亿,同比增长15.7%。
2019年8月,中国规模以上白酒企业产量52.6万千升,同比增长2.1%。2019年1-8月,中国规模以上白酒企业累计产量508.3万千升,同比增长1.3%。
经公开渠道信息整理,按照年度品牌价值、销量等对白酒企业做了排名,详见下表:
2018-2019年,茅台稳居白酒品牌排行榜榜首、五粮液位居第二,泸州老窖上升前三。
看过年度白酒企业排名,不论是从销量、市值方面统计的单位都数以亿计,白酒的品牌价值真有这么高吗?像茅台、五粮液这样的企业,他们是如何构建起如此强大的品牌力量?以下我将通过企业基本知识产权的角度来详细分析。
综上所列信息,根据2019年品牌价值榜排名前五的白酒企业,本次品牌调研的主要公司分别为:1.茅台;2.五粮液;3.泸州老窖;4.郎酒;5.汾酒共5家白酒企业。将从品牌、知识产权、市场数据等多方面进行研究分析。本报告是对白酒行业品牌作为整体的研究对象,以表格的形式列举。
次高端白酒市场竞争者相对高端白酒较多,但基本以区域龙头且全国名优酒酒企为主,包括剑南春、郎酒、水井坊、汾酒、舍得酒业、酒鬼酒、洋河等。目前,次高端白酒市场排名还没确定,竞争格局存在一定变数。除了高端、次高端白酒品牌,白酒行业参与者还包括地方强势品牌。地方强势品牌白酒主要以地方性龙头企业为主,包括口子窖、老白干酒等,基本以大本营市场为主要收入来源地,在大本营市场具有较强竞争力,竞争对手以本地酒企为主,本地其他酒企想赶超存在一定难度。从品牌力和酒的品质上看,地方品牌想进入次高端白酒市场难度较大。
因2020年春季疫情原因,故市场数据以从2019年春节期间为介入点,对部分白酒的销售情况详细分解。列表中显示高端竞争相对平缓,次高端费用投入增加,竞争加剧。从草根调研数据显示,茅台节后批价仍然维持在1750元以上,供需一直处于紧俏状态,批价坚挺;五粮液给予打款积极的经销商一定折扣力度,批价持平销量增长,节前动销超部分经销商预期,价格虽未旺季上涨,但出货正常。洋河、今世缘、古井贡酒在春节期间的均保持较快的增长。
以上五家排名的白酒企业中,除四川郎酒股份有限公司外,其余四家商标皆全类覆盖;其中泸州老窖股份有限公司提交的申请数量最多,共4833件;其中泸州老窖股份有限公司提交的核心类别(第33类)申请数量最多,共3987件。针对以上5家白酒品牌的商标情况进行数据分析,详见下图:
品牌是营销的重要环节,而商标则是品牌的法律保障。通过对以上5家企业的商标储备数量观察,商标申请数量基本保持逐年增长且类别也一直不断扩充。有了如此强大的商标体系壁垒,品牌自然也是强不可攻,那下面笔者再来细化一下商标与品牌的关联性,以“茅台酒”举例。
1951年,茅台酒厂建厂之初曾申请“工农牌”商标,但由于“工农牌”商标与福建怡隆酿酒厂已呈批的“工农”商标同名,未被核准使用。
1954年5月1日,地方国营茅台酒厂生产的“贵州茅台酒”商标正式注册,商标名称为 “金轮牌”(注册号19666),以红色五星,金色麦穗、金色齿轮等元素作为图形图案,这也就是现在五星商标的前身。
1954年,茅台酒厂将商标中的“苔”字改为“台”。因为“茅苔”属于误写或个别学者的见解,并未得到公认。现在见到的1953年、1954年酒标中的“苔”字,在1955年版的酒标中就已经改正了。
1956年10月,茅台酒厂向上级报告,商标由繁体字改为简体字,自1958年后内销(国内)茅台酒的正标采用简体字;1959年内销(国内)背标也同步使用简体字;1975年外销(国外)全部改用简体字标志。
1958年,为迎合国际市场需求,茅台酒厂决定采用敦煌壁画中“飞天献酒”图案作为商标申请标样,并在境外注册了“飞仙牌”商标。
1966年9月,贵州省轻工业厅转发国务院关于商标、图案和商品造型改革问题的通知。自1969年起,茅台酒“飞天”牌商标改为“葵花”牌。
1973年4月底,取消“葵花牌”商标,出口的茅台酒恢复原来的“飞天牌”商标和图案。
1979年10月31日,茅台酒厂注册“贵州”商标(注册号101902);1982年12月30日,贵州茅台酒厂全版注册了五星牌“贵州茅台”商标(注册号167871);1986年8月31日, “贵州茅台酒厂”更名为“中国贵州茅台酒厂”。
从茅台酒提交申请的商标标样中,可以明显看到从字体与组合上发生了变化,寻找出最适合品牌发展的标样,助力运营。以上所列数据无一不说明越是大型企业越对知识产权极其重视,知识产权是唯一合法的企业垄断方式,也是企业的权利防护壁垒,总之对于一个成功的品牌来说,一定少不了知识产权权利加持。
2019年6月12日,贵州茅台党委书记、董事长李保芳表示:“国酒茅台”商标将于6月30日前停用,目前公司已聘请咨询公司策划新的产品宣传方案。随后包括全国的专卖店系统等将“国酒”字样去除。
资料显示,茅台集团早在2001年就提出申请注册“国酒茅台”商标。2016年12月,国家商标局下发了关于第8377533号“国酒茅台及图”商标不予注册的决定。茅台集团不服,向原工商总局商标评审委员会提出复审申请。
2018年5月25日,商评委作出决定,对这一商标不予核准注册。7月下旬,茅台集团向北京知识产权法院提起诉讼,要求商评委撤销不予注册的复审决定,就不予注册复审申请重新作出决定。
同年8月13日晚间,茅台集团在官网发布《关于申请撤回“国酒茅台”商标行政诉讼案件起诉的声明》,称“国酒茅台”商标注册申请已历时十多年,对国家商标评审委员会复审决定,茅台集团“充分尊重,也乐于接受”。“公司决定依法向北京市知识产权法院申请撤回,并谨此向国家商标评审委员会及各相关方表示诚挚歉意。”
新京报记者注意到,目前茅台旗下主要产品均未直接使用“国酒茅台”商标,但以往茅台集团及贵州茅台经常使用“国酒茅台”进行企业或产品宣传。而去年撤回“国酒茅台”商标行政诉讼案件起诉之后,茅台开始淡化“国酒”说法,其官方微博名称已从“国酒茅台官微”更改为“贵州茅台官微”,其官方数字报的名称也自2019年1月的首期起,由原来的“国酒茅台”更改为“茅台时讯”。这些或许是茅台在停用该商标后计划启动新宣传方案的原因。
这个谣言广泛的流传还要从1月22日下午,很多互联网网站转引“国家卫健委专家:新型冠状病毒不耐高温”、“怕酒精,李兰娟院士,武汉新型冠状病毒并不可怕!”这两个标题说起。
很多人看到“病毒怕酒精”就立马想到喝酒,觉得喝白酒能杀死新型冠状病毒,或者认为“喝白酒”对抵抗新型冠状病毒肺炎有好处。这种“想当然”的想法是错误的!某些网站的未经查证,片面报道的行为也是不可取的。李兰娟院士接受媒体采访时及时辟谣并明确表示,医用酒精擦拭能够用于消毒,但不代表多喝酒能消毒。
虽然同样含有酒精(乙醇),但是酒精消毒和喝酒杀毒并非同一概念,切勿混淆。酒精消毒的作用原理是通过破坏蛋白质肽键,使蛋白质变性失去生理活性,从而实现杀灭细菌或病毒的目的。
2019年12月5日上午9点13分,随着首架由西安飞往宜宾的航班顺利降落,标志着新建成的宜宾五粮液机场正式通航。这也是继遵义茅台机场后第二个以酒命名的地方机场。
五粮液机场的建成,将进一步增强宜宾交通运输效率和保障能力,促进宜宾铁路、公路、水运、航空现代化综合立体交通网络建设,助力宜宾经济社会高质量发展。预计明后年通航城市将达40个。
五粮液机场位于宜宾市翠屏区宗场镇,于2016年10月开工建设,2019年9月完工,项目总投资29.27亿元。新机场距离宜宾中心城区约11公里,为4C级民航机场,跑道长2600米、宽45米,可起降波音B737-800和空客A321及以下机型客机,航站楼2.4万平方米,站坪机位数13个(4B9C),6条登机廊桥,预留国际航班区域。
新机场正式运营后,将全力打造平安机场、绿色机场、智慧机场、和谐机场,以本地市场为中心,以宜宾旅游开发、产业发展为支撑,以川、滇、黔与宜宾相邻城市为延伸,进一步完善机场航线网络,预计2020年至2021年通航城市将达到40个,2022年至2024年通航城市不低于50个,年旅客吞吐量突破250万人次。
“年轻化”是近年来白酒市场的热点词汇。众多白酒厂商也正用实际行动,不断结合年轻人喜闻乐见的热点,推出新的产品或新的活动。但在贵州茅台酒股份有限公司副总经理、茅台酒销售有限公司党委书记、董事长王崇琳看来,所谓的“白酒年轻化”更应该是一个营销概念,且不宜用力过猛。白酒消费更应从消费者消费层级在不同阶段的成长来进行解读。因此,所谓的年轻化,更应看作是一种为挖掘白酒品牌未来潜在消费者的营销行为。从茅台的角度来看,以文化概念打入包括年轻客群在内的不同群体,从契合消费的氛围和场所,满足大众消费市场的需求入手,更应该是白酒企业首要考虑的问题。
当中高端白酒在市场销售中所占据的优势越来越大的同时,“80后”消费者逐渐成为酒类消费主力、“90后”群体的酒类消费崛起,让白酒年轻化这一命题日趋成为行业关注的话题。如何与年轻消费者对话,也成为了诸多白酒企业不断思考的问题。据尼尔森报告显示,2017年高端白酒销售增速为37.3%,“80后”超过“70后”成为白酒消费主力。白酒万亿以上消费中,“80后”占比为42.1%,“70后”占比为29.4%,“90后”占比为23%。从这个数据中不难看出,“80后”、“90后”白酒的消费比例正在上升。