白酒香型小论
爱酒的朋友肯定都知道,中国白酒是分“香型”的。可是很多朋友却不知道白酒香型怎样区分,今天唐三镜胡星杰老师就跟大家分享白酒的香型到底是由什么决定的。
1979年第三届全国评酒会上正式提出和确立了酱香、浓香、清香、米香四大香型,开创了白酒分香型的先河。

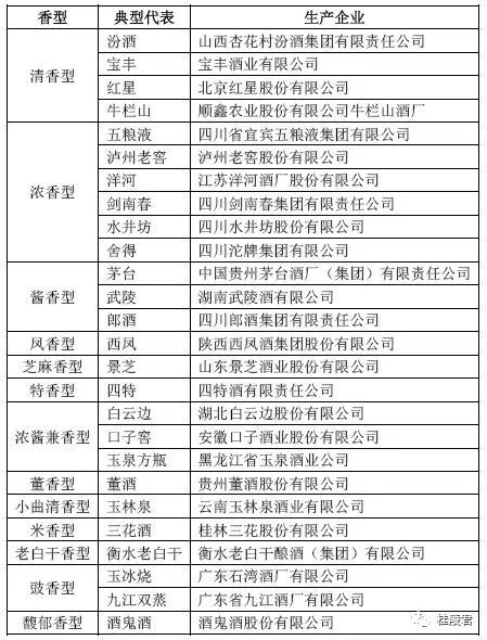
后来,随着鉴定技术越来越精细,现今白酒已细分为14种香型。但是最主流的,还是浓香、酱香、清香3种。
不同香型的酒,风味区别较大,这是因为酿造的工艺、环境不同,但是最主要的还是因为酒曲制作工艺的不同。
随后大曲的制作工艺在全国得到迅速推广,被各地的酿酒作坊广泛采用。各地又在其基础上通过不同的改进,从而形成了不同的香型口感。
在55℃左右,生产出来的主要是浓香型白酒。有些地方把酒曲发酵温度提高到60℃以上,酿造出来的就是酱香型白酒。



而有的地区把酒曲发酵温度稍降到50℃出头,酿造出来的就是清香型白酒。酿酒界有一句老话,叫做“曲定酒香”,说的就是这个道理。
随着科学技术的发展,现代科技已经能检测出来不同香型白酒最主要香味的化学成分:浓香型白酒的最主要香味物质是己酸乙酯,酱香型白酒是丁酸乙酯,而清香型白酒则是乙酸乙酯。
通过上面的介绍,大家已经了解到酒曲不仅给白酒带来了“风味”,而且还带来了多种“香型”。所以说,酒曲在酿酒中起着关键作用。
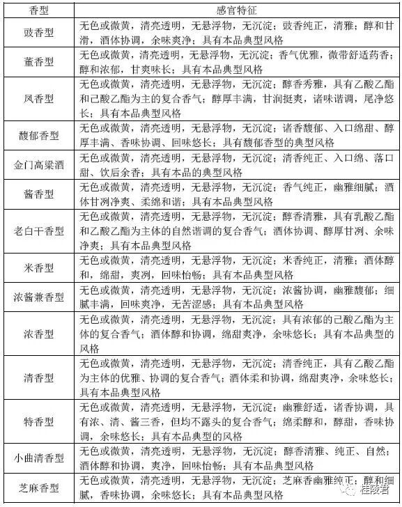
另外附上14种香型的特征和代表产品:


各香型之间是不是相互独立没有关系呢?也不完全是,有专业人士非常到位地总结了一下各香型之间的关系:

香型的未来
香型是历史产物,在相当一段时间内促进了白酒产业的发展,但现阶段,很多人认为香型的划分已经限制了白酒的创新和发展,所以很多人认为应该“淡化白酒香型”、或走“香型融合”的道路。
酒是一种嗜好性风味酒精饮品,应该回归消费者。清香也罢,浓香也好,要让消费者接受即可,作为消费者,也不必太在意什么香型,自己喜欢就好。

