装配式内装 | 如何解决室内装修污染?

室内装修污染 · 危害大

近年来,国内外媒体多次报道因房屋装修而患病的案例。室内装修污染是指装修在使居室变得舒适与美观的同时,也给室内环境造成的污染。世界卫生组织将由室内污染引起的一系列人体损害症状称为“不良建筑物综合症”。主要是由于在室内装修过程中采用不合格装修材料以及不合理的设计造成的。
据室内环境监测中心调查结果显示:我国每年由于室内空气污染引起的急诊数为430万人次;每年由室内污染造成的死亡人数达11.1万人;每年新增先天残疾儿童总数高达80万至120万,其中42.1%与室内空气污染有关。

室内装修污染 · 真面目

目前室内空气污染源主要来自于三个方面:
1
建筑本身造成的污染,如某些建筑材料由于原料的放射性较高,而存在放射性污染物;
2
室内装饰装修材料和过程带来的污染,如板材、化纤地毯、壁纸等,尤其是低档材料,污染更为严重;
3
家具和家电带来的污染,如板式家具释放甲醛,布艺沙发喷胶带来苯污染。科学研究表明,以上材料中含有挥发性有机化合物达300多种,其中比较主要且危害大的有以下几种:
甲醛:主要来源于板材,如人造板、夹心板以及胶合剂等建筑材料
苯:主要来自油漆涂料、胶合剂、墙纸、地毯、合成纤维和清洁剂、溶剂等
氡:主要来自花岗岩以及瓷砖和洁具等陶瓷产品
氨:主要来自混凝土添加剂和室内装饰材料等
总挥发性有机物(TVOC):主要来源于家具、壁纸等

装配式内装,从源头保障环保

要从源头上控制住污染源,从根本上保障人民的生命安全和健康,迫切需要装修方式的彻底改变。装配式的内装方式从多个方面杜绝了传统装修方式的弊端,从源头上避免了室内装饰装修的污染源,同时在节能减排、可持续发展方面有出色的表现。
装修源头杜绝污染原材


装配式内装从源头上实现对产品的品质把控,杜绝有污染的材料,由金属材料、无机板材、高分子板材取代密度板、胶合板,在源头上杜绝低质、含有有害物质的原材料的使用,成品均达到国家环保标准,从设计、生产、到安装全部由专业团队执行,更安全环保。
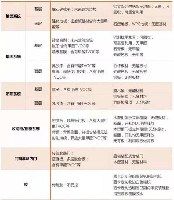
传统装修 vs 装配式装修

节约原材,降低能耗


装配式内装可实现工厂规模化生产,统一计划用材用量,而且边角余料可再利用,杜绝了传统装修方式必须提前购买材料,只能多不能少,用不完只能浪费的现状。大大提高了原材料的有效利用率,减少损耗和垃圾,有利于节能环保。
精准生产,稳定性好


装配式内装实现了工厂数字化、智能化加工,少规格,多组合,避免了大误差和手工劳动,使成品更加标准、精美、品质稳定,大大地降低了后期维修率。
干法施工,现场无污染


装配式内装将部品部件移至工厂精细化生产,全干法施工,现场只进行乐高式地组装,杜绝了传统装修方式造成的施工现场空气污染、噪音污染、建筑垃圾等,不影响周围居住者的正常生活。
SI体系,延长建筑寿命


装配式内装实现内装修和建筑主体的分离,管线与结构分离,空腔走线,局部拆改,检查维修方便,建筑垃圾少,保护主体结构,延长建筑寿命。
缩短工期 提效降本


装配式内装简化工序,需要的工种少,流程明确,无施工间歇,最大程度缩短工期,降低成本,省时省力。即装即住,安全无忧。


上一篇:轻钢坚固吗?今天深度挖开轻钢结构不为人知的那一面
下一篇:探索轻钢别墅的秘密