为什么轻钢这么火,看数据被震撼到了

二十世纪90年代以前,由于我国钢铁工业发展较慢,钢材较为匮乏,国家提出了节约用钢的政策。伴随着全社会对钢结构建筑经济效益、社会效益的逐步认知,以及国内钢产量迅猛增长等行业发展条件的有利变化,我国钢结构行业得以快速发展。

2007年,建设部颁布《“十一五”期间我国钢结构行业形势及发展对策》,提出到2010年,钢结构产量目标达到全国钢产量的10%。

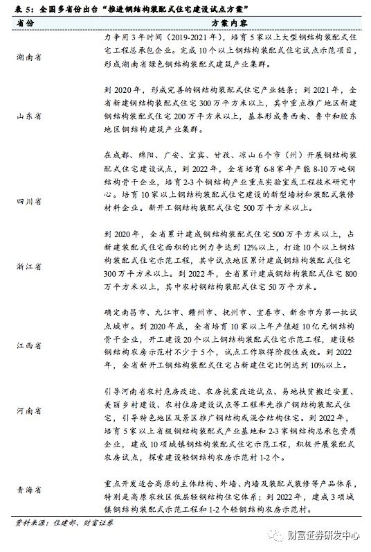
2019年初,住建部《建筑市场监管司2019年工作要点》中提及,鼓励开展钢结构装配式住宅建设试点,在试点地区保障性住房、装配式住宅建设和农村危房改造、易地扶贫搬迁中,明确一定比例的工程项目采用钢结构装配式建造方式,完善相关配套政策,推动建立成熟的钢结构装配式住宅建设体系。此后,湖南省、山东省、四川省等7个省份出台“推进钢结构装配式住宅建设试点方案”,明确钢结构发展目标,预计装配式钢结构将继续维持快速发展。


政策利好,装配式建筑迎来重大发展机遇





与传统建筑相比,装配式建筑具有节能环保、施工周期短、生产质量高等优点,满足可持续发展要求,是国家大力推广的新型建造方式。近年来,我国发布一系列政策文件,大力推广装配式建筑,2006年住建部正式下发《国家住宅产业化基地试行办法》,开始探索装配式建筑产业化发展,2016年国务院发布《关于大力发展装配式建筑的指导意见》,标志着我国装配式建筑进入全新发展阶段。
在政策引领下,2018年我国装配式建筑发展得到市场的广泛关注,各地陆续出台鼓励装配式建筑发展的产业政策,全国各地掀起了推进装配式建筑的发展热潮,尤其是以上海、北京、深圳等为代表的特大城市发展迅速,中东部的大中城市也紧随其后。
装配式建筑最早产生于17世纪,用于美洲移民时期的木构架拼装房,20世纪在美国、英国、德国、日本等国家兴起装配式混凝土和钢结构等建造形式,我国进入21世纪后才开始大力发展。相比于法国、美国、日本等国的建筑工业化率水平,我国建筑工业化率仅有5%,仍处于起步发展阶段。
住建部《“十三五”装配式建筑行动方案》明确,到2020年,全国装配式建筑占新建建筑的比例达到15%以上,其中重点推进地区达到20%以上,积极推进地区达到15%以上,鼓励推进地区达到10%以上,2016年该比例仅为4.9%,未来发展空间巨大。
从市场规模来看,2016年全国新建装配式建筑面积1.14亿平方米,同比增长57%;预计2017、2018全年新建装配式建筑面积增速超35%、25%,可以预见在政策大力推广背景下新建装配式建筑仍能维持较高增长。
人工成本上升叠加环保趋严,装配式优势显现




近年来,我国15-59岁劳动力人口逐年下降,2018 年全国劳动人口数量 9.11 亿人,占总人口比例下滑至 65.26%。与此同时,从2011年起我国农民工人口增速开始下降,截至2018 年,全国农民工总量 2.88 亿人,同比增长仅为 0.6%。从农民工年龄结构来看,16-30岁年龄段农民工占比逐步下降,2018年同比下降2.3个百分点至27.6%,可以预见未来农民工整体数量将出现下滑。
传统的混凝土现浇工艺是典型的劳动密集型生产方式,在劳动力红利消退背景下,劳动力成本快速上升,现浇成本优势将不再突出。2018年建筑业农民工平均工资4209元,同比增长7.43%,仍处于上涨通道中。
装配式建筑采用大量装配式构建,现场施工人数大幅减少,且随着装配率提升,人工成本占比逐步下降,可以预见在人工成本持续上涨趋势下,随着装配式建筑规模优势逐步显现,装配式建筑单位材料费、运输费等成本偏高的劣势有望弱化。
与此同时,在建筑施工环保趋严背景下,装配式建筑工厂化生产的方式可以极大程度地减少现场施工所带来的污染,粉尘水平及废物处置量大幅下降,同时装配式建筑在节能、节水、缩短工期等方面也具有明显的优势。

来源:财富证券研发中心


上一篇:轻钢别墅正在崛起,成为绿色建筑的主要代表!
下一篇:面对自然灾害,轻钢结构建筑是我们的一道保护伞