轻钢别墅卫生间会漏水吗?图解卫生间建造过程,让您不再杞人忧天
01
卫生间防水施工质量目标
1、卫生间防水检查标准
2、卫生间防水特别要求
2.1防水卷材或钢丝网搭接处要错开结构板相交处;
2.2墙体和地面混凝土需同时施工,使之连接成一个整体;
2.3 防水涂料采用十字交叉法涂刷次数不少于两遍;
2.4 地面防水层应涂刷出卫生间门口以外 300mm 宽。

02
施工准备
1、材料准备
1.1防水卷材:双面自粘防水卷材
1.2塑料帽、38 平头钉
1.3钢丝网:孔距 3*3 钢丝网
1.4、混凝土:配比(水泥:沙=1:1)
1.5、防水涂料:高弹树脂防水涂料、固无忧防水涂料
2、工具准备 钻孔器、手套、剪刀、手持电钻、码钉枪、记号笔、灰刀、抹刀、桶子、毛刷、刮刀、扬楸。
3、技术准备 卫生间防水施工前,施工负责人需熟知防水施工每步工序,并对作业人员做好技术交底,每项工序需自检合格后方可进行下一步工序。
03
卫生间防水施工流程

04
卫生间内防水施工工艺及注意事项
1、L 型钢板固定
1.1 卫生间下沉梁四周用 L 型钢板(170*170)加固(每边双排钉,间距 300mm)。
1.2厕所门框处 L 型钢板切成和墙体底导梁平齐。
1.3在内墙板安装之前做好热水器加固。
1.4厕所楼面板施工完成之后,用开孔器开孔,做好水管预埋。
2、板面基层处理
2.1 检查楼面板和墙面板打钉间距是否外边 150mm,里面300mm;钉子是否有松动、露钉现象;
2.2 水管和楼面板缝隙用砂浆填充临时固定,并对管口做好密封处理,以免堵塞;
2.3 用扫把清扫板面杂质,保证板面光滑不扎手(检查时 用手抚摸)。

3、满铺自粘防水卷材
3.1 防水卷材首先从排水口开始铺贴,剪一个直径略小于水管的圆(四周可以切几道小口子),套入水管,使卷材上 卷 20mm;然后把卷材和水管接口处按压密实;再从里往外、 从低出往高出依次铺贴防水卷材。

3.2 卫生间地面满铺防水卷材,地面与墙体交接处,卷材 上卷墙体 300-400mm。当地面与两面墙体交接时,选一块防 水卷材,从一边量 300mm 宽,剪一条 300mm 缝隙,交叉折叠 形成一个立体直角,折叠后要紧密,不能出现空洞;铺贴时同一面要朝一个方向按压,不能有空鼓,起泡等现象。

图-3 防水卷材上卷墙体

图 -4 防水卷材做直角处理
3.3 防水卷材搭接宽度不小于 100mm,需错缝搭接。对于双面自沾防水卷材,要先撕掉搭接部分锡箔纸,增加搭接密实度和粘结力;钢丝网打钉固定时,再边打钉边撕锡箔纸。
4、防裂钢丝固定
4.1 钢丝网采用镀锌电焊网,规格常采用直径 0.5-1mm 钢丝,孔距为 2×2cm。地面宜采用φ6 钢筋,间距 100*100cm绑扎成钢筋网片
4.2 铺设防裂钢丝网时一般从里向外安装,将裁剪好的钢丝网搬至指定位置,将钢丝网压平,将自钻螺钉打设在钢丝网的交叉处固定。在墙体结构板相交处须加密,自钻螺钉按照 20×20cm 间距进行打设;地面钢丝网不打钉或者在边角打钉,在浇筑混凝土时通过垫 1.5-2cm 高石子调整钢丝网高度,合理控制钢丝网保护层,增强混凝土抗裂性能。
4.3当防水卷材是双面自沾卷材,固定钢丝网时,宜边撕 防水卷材锡箔纸,边打钉。防止锡箔纸过早撕掉造成钢丝网 和卷材粘结,影响混凝土抗裂性。
4.4卫生间地面需满铺钢丝网,对有淋浴的卫生间,钢丝 网需沿墙体铺 1800mm。当卫生间没有淋浴时钢丝网需沿墙体铺200mm-300mm。

图-5 防裂钢丝固定
5、水泥砂浆防水层施工
5.1先以 1:3 砂浆(通常所说的 1:3 水泥砂浆是用 1 份 水泥和 3 份砂配合,水一般在 0.6 左右比例)做防水层施工 墙体,从下至上,从四周往中间,可以先抹 25-30mm 厚,利 用刮尺来回处理砂浆表面,将砂浆表面抹平,保证砂浆表面的平整度。
5.2施工地面混凝土时砂砾不宜过大,先将水管包裹一 圈混凝土,防止水管松动,然后以地漏为最低点,从四周放坡1%-2%,每放一段坡,采用水平尺测量;浇筑完后,必须抹面收光。
5.3 卫生间门槛处墙体与室内地面以及卫生间墙体和地面的混凝土必须同时施工,使其成为一个整体的结构。

图-6 砂浆防水层施工
6、涂刷防水涂料施工步骤
6.1 将楼层地面抗裂隔声音层施工完后,再施工防水;将混凝土基层杂物、油渍等清除干净,对基层空鼓、脱皮、起砂、龟裂等部位作修补处理,突出基层的转角部位抹成圆弧。
6.2地面防水层应涂刷出卫生间门口以外 300mm 宽。墙面 防水层应高出地面 200mm,有淋浴的卫生间墙面防水层应高 出地面 1800mm。
6.3防水涂料涂刷厚度要均匀,从上至下,从四周往中间 涂刷,采用十字交叉法,第一遍从一个方向涂刷,待第一遍干透后第二遍从垂直方向涂刷。
6.4管根、水落口、墙角等细部位都应加强涂刷。防水涂料施工完后,在门口做临时一个栏杆,禁止无关人员进入踩踏,防止破坏防水涂料。

7、施工防水涂料保护层
7.1 防水涂料干透后,在地面防水涂料上刷一层 5mm 水泥砂浆保护层。

图-7 防水涂料保护层
8.闭水试验
待防水层施工干燥后,进行闭水试验,给卫生间地面注水,高度 50-100mm,24 小时后检查无漏水处,方可进行下 一项工序
05
防水涂料介绍
5.1 高弹树脂防水涂料

图-8 高弹树脂防水涂料

图-9 涂刷后的高弹树脂防水涂料
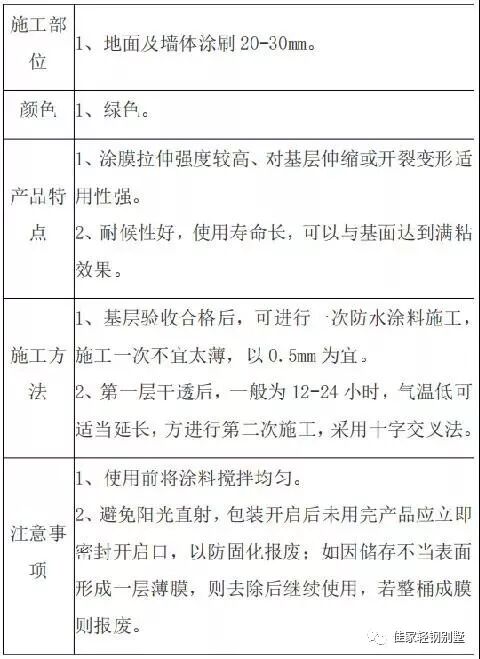
5.2 防水涂料


图-10 高弹防水涂料

图 -11 涂刷后的防水涂料


