重磅!轻钢房补贴100元/平米!这种房子正在颠覆人们的生活
随着社会的进步,人们对住房的要求越来越高,从以前的土胚房到现在的装配式轻钢房屋,科技的进步带领人们走进住房5.0时代,国家也在大力推动绿色装配式轻钢房屋的发展,各地补贴政策纷纷出台,装配式轻钢迎来新的风潮,颠覆人们的生活


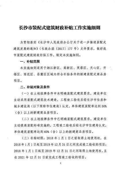
根据《实施细则》,补贴范围主要包括湖南湘江新区、长沙高新区、芙蓉区、天心区、开福区、雨花区、岳麓区区域内,符合补贴条件的新建装配式商品房项目。
补贴对象为项目建设单位,补贴标准为100元/平方米,补贴面积按满足装配率要求的单体建筑计容面积之和进行计算。

《实施细则》规定,在土地挂牌条件中未明确装配式建筑要求,建设单位主动采用装配式建筑技术建造,单体建筑装配率在50%(含)以上的;以及在土地挂牌条件中已明确装配式建筑要求,建设单位主动提高装配标准,单体建筑装配率在60%(含)以上的新建商品房项目,在工程竣工验收和市住建局认定后,可由项目建设单位持装配式建筑财政补贴书面申请及相关证明材料,向项目所在地的区住建部门提交申请。

《实施细则》对补贴时限也有明确要求:2018年1月1日之前取得土地使用权,在2018年1月1日起至2019年12月31日之间完成竣工验收的项目;2018年月1月1日起至2019年12月31日之间取得土地使用权,且在2021年12月31日前完成工程竣工验收的项目。

统计显示,2018年长沙共实施装配式房屋建筑和市政项目总面积达697万平方米,占新建建筑面积比例达30.8%,实现装配式建筑产值450亿元,并连续第3年承办“筑博会”。截至目前,全市拥有装配式建筑国家级基地9家,省级基地9家(不包括国家级),装配式建筑产能、规模及发展速度均居全国前列,“领跑效应”逐渐显现。

长沙市住建局相关负责人介绍,今年长沙市住建局将开展“装配式建筑产业年”活动,除出台装配式建筑财政补贴细则外,还将鼓励支持长沙县、望城区、浏阳市、宁乡市推广装配式建筑,充分发挥“一联盟一基地三中心”的技术支撑作用,力争中心城区装配式建筑占新建建筑比例达到35%。





这种最新的房屋是时代的进步,是科技的发展
70年代前
由于生产力落后,我国在七十年代前还存在大量的土胚房。土胚房就是以泥土为墙的房子。在粘土的基础上,外加筋材料,例如杉木的木纤维,狗尾草,稻草桔梗等,组成墙身。现在年轻人吐槽穷到吃土,可是在过去土就是房子啊!

70年代末
中国向苏联学习建筑技术,建房终于用上砖头了,再也不用担心被老鼠在墙角挖个洞。不过砖房子不是每个人都住得起,住房全是企事业单位分配。稀缺的住房资源,几十个家庭“蜗居”在一起,因此大家都叫它筒子楼。长长的走廊串连各个单元,卫生间和厕所都是公用的。年轻人无法想象这边在炒菜旁边就有人上厕所的日子,在当时已经算是很不错了。

80年代
“等国家建房,靠组织分房,要单位给房”,这是八十年代的住房流行语。房产领域还属于国家计划经济统筹,所有城市土地实际上归国家、政府支配,政府盖房子,分给老百姓住,大家称之为“公房”。公房会优先供应已婚家庭,所以你懂了为什么老一辈老是催婚吧。在当时想做一只有尊严的单身狗,可能连住的地方都轮不到!

90年代
市场经济深入社会,福利分房制度停止,我国进入商品房时代,单身狗终于可以凭自己本事挣钱买房了。在强劲的刚需,和优厚的利益驱使下,房地产行业进入快速发展阶段。那个时候的房价还是一个低位,如果爸爸们够眼光多买两套房,现在的生活将幸福得不敢想象~

2000年
市场经济已经趋向成熟,楼价高得离谱,按面积算一个厕所就能卖个几十万。蜗居成为普遍现象,政府连忙出台调控政策。而且城市变得拥挤,污染严重,买房越来越不是一个明智的选择。另一方面农村基建越来越完善,城乡差距缩小,人们更乐意回乡建房。由于技术限制,农村自建房依然以砖石水泥房为主。

2010年后
经济发展带来优裕的物质生活,这个时候人们开始关心健康和环保问题,国家政策也倾向可持续发展。砖房使用的实心黏土砖需要大量的黏土,破坏耕地,消耗煤炭,污染环境。

因此中国建设部下发《关于进一步加强禁止使用实心粘土砖工作的通知》,转而大力扶持更先进的装配式建筑。于是一种性能优越的新型房屋给很多人带来了不一样的惊喜,那就是轻钢装配式住宅。

2013年国家全面深化改革和新型城镇化建设的总目标对建筑行业提出了转型发展的新要求,在这个大变革时期,绿色发展作为转型方向之一已经越来越明朗,装配式建筑可以提高建设效率、提升建筑品质、低碳节能,符合可持续发展的要求。

轻钢建筑被大力发展并不是偶然,在北美、欧洲、澳大利亚等地,轻钢别墅已经发展的很成熟了。轻钢别墅在发达国家已被广泛采用,被称为绿色建筑的主要代表。

轻型钢结构低层住宅的建造技术是在北美木结构建造技术的基础上演变而来的,经过百年以上的发展,已形成物理性能优异、空间和形体灵活。最重要的是它符合国民对住房多元化的需求。

国家标准隔音为40分贝,但传统房屋大部分达不到此标准.隔音效果差,严重影响生活质量! 轻钢房屋由轻钢龙骨保温材料和结构板组成的,复合墙体隔音效果可高达60分贝,轻松享受高品质居住生活!

砖混房材料隔热效果差夏天热/冬天冷.大部分房顶增加半层用来隔热,同时又增加了成本,而轻钢房屋复合墙体避免了墙体的“冷桥”现象,15cm组合墙体相当于砖墙1米的保温效果。

农村传统建房没有专业的设计人员设计,外观大同小异,结构户型不适用不美观,使用面积只可达到75%-80%,轻钢房屋独特的材料可灵活组装,为实现各种风格的建筑造型提供了可能,使丰富.多样化的建筑外观得到了充分体现 轻钢结构房屋墙体厚度一般为12cm-20cm,使用面积可达90%以上。

轻钢结构住宅的自重轻,抗震性能好,可抗9级地震。由于地震的活动为左右和上下活动,所以用螺丝钉连在一起的轻钢结构组成一个安全稳定的盒子,不会因为地震的摇晃而出现墙体倒塌或楼板掉下危及人身安全。从抗震角度来说,轻钢结构的房屋大大胜过了砖混结构。谁也不能预料灾难的发生,但是可以预防灾难的发生。出于对抗震安全的角度,越来越多的人选择了轻钢建筑。

安居乐业”是人类的美好愿望。还有人们对生活越来越高的要求,人们更关注住房的舒适、美观、节能等需求,轻钢装配式住房正好符合当代人的需求,颠覆传统住房形式,成为越来越多人的选择。

