钢结构住宅图集 05J910-2
钢结构住宅图集(二)
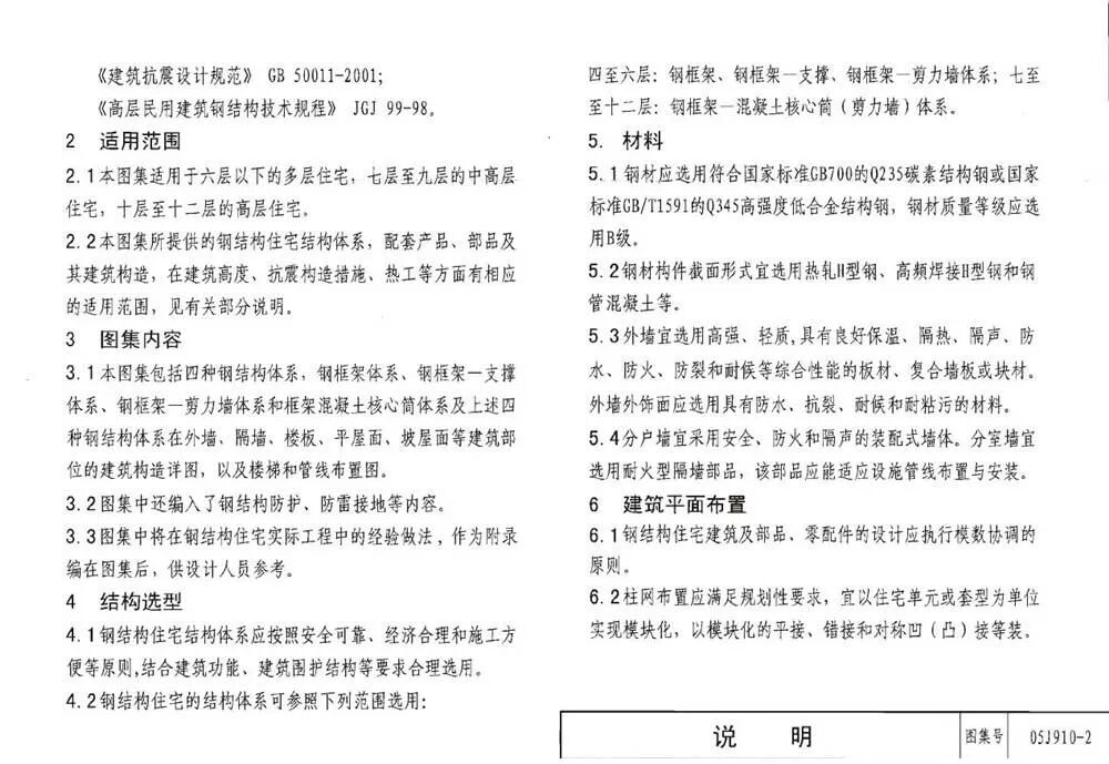
本图集适用于六层以下的多层住宅,七层至九层的中高层住宅,十层至十二层的高层住宅。
包括四种钢结构体系:钢框架体系、钢框架-支撑体系、钢框架-建立墙体系和框架混凝土核心筒体系
↓
图集目录


图集说明



轻钢龙骨复合外墙构造选用表


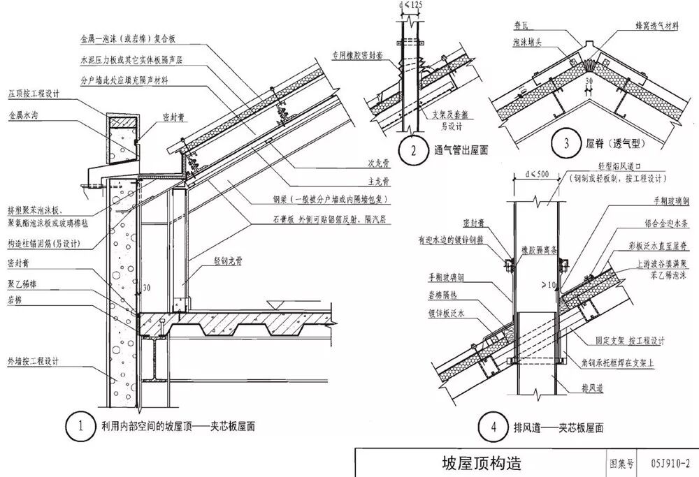
钢结构住宅,关键节点





钢结构住宅图集(二)
本图集适用于六层以下的多层住宅,七层至九层的中高层住宅,十层至十二层的高层住宅。
包括四种钢结构体系:钢框架体系、钢框架-支撑体系、钢框架-建立墙体系和框架混凝土核心筒体系
↓
图集目录


图集说明



轻钢龙骨复合外墙构造选用表


钢结构住宅,关键节点




